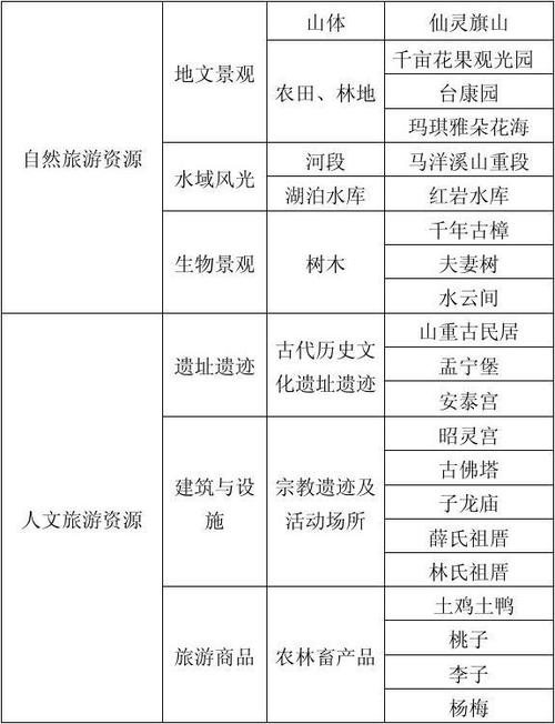
1.自然资源
旅游资源分类的标准
旅游资源的分类标准主要可以根据资源的性质、特点和功能进行划分。一般而言,可以从以下几个方面进行分类:
自然资源是指由自然界形成的各类资源,包括景观、地质地貌、动植物等。根据自然资源的特征可以分为:
- 景观类:包括山水风光、自然奇观等。
- 地质地貌类:如峡谷、溶洞、火山等地质景观。
- 动植物类:指独特的动植物资源,如保护区、野生动物园等。
人文资源是指人类活动所创造的具有历史、文化、艺术价值的资源,包括:
- 历史遗迹类:如古城墙、古建筑、遗址等。
- 文化场馆类:包括博物馆、文化展览馆等。
- 民俗风情类:如特色民俗表演、传统节日等。

社会经济资源是指与旅游相关的服务设施和商业设施,包括:
- 旅游设施类:如酒店、度假村、休闲会所等。
- 购物场所类:如特色商品街、集市、购物中心等。
- 餐饮场所类:如特色美食街、餐厅、酒吧等。
通过对旅游资源的分类,可以更好地指导旅游规划和开发,丰富和完善旅游产品,提升旅游体验,促进旅游业的可持续发展。
你可能想看:
免责声明:本网站部分内容由用户自行上传,若侵犯了您的权益,请联系我们处理,谢谢!联系QQ:2760375052








